Beat365中文官方网站体育系在2022年广东省无线电测向公开赛中喜获佳绩
时间:2023年03月21日 16:47 作者: 来源:
点击:[]
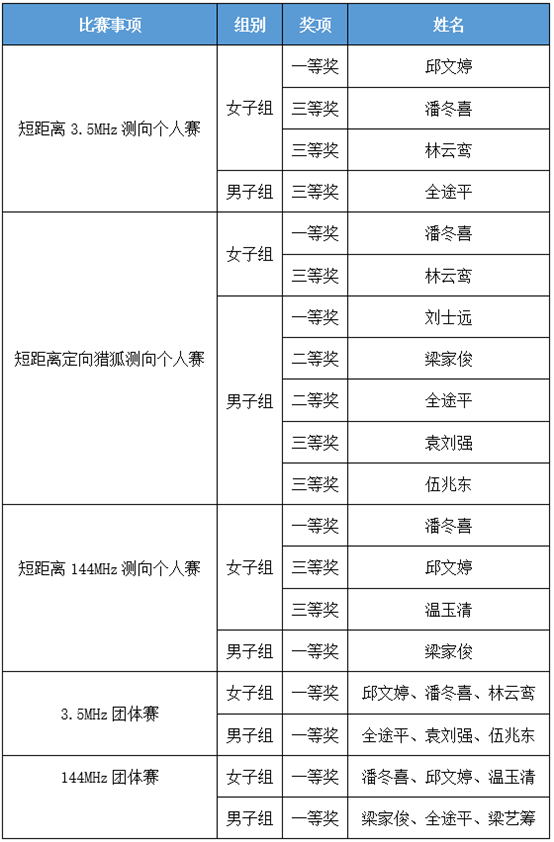
3月17日至19日,2022年广东省无线电测向公开赛在惠州市博罗县举行。Beat365中文官方网站(以下简称“Beat365”)体育系12名学子代表Beat365参赛,经过激烈角逐,共获一等奖9项,二等奖2项,三等奖8项的好成绩。
获奖名单




参赛学子风采
Beat365体育系高度重视此次比赛。在体育系倪依克主任的带领下,教练员陈昌老师、丁建敏老师、王国全老师及谭远征老师的指导下,选拔12名同学组成参赛队伍,代表学校外出参赛。
接下来,Beat365体育系将一如既往以学科竞赛为抓手,以赛促教,鼓励和组织学生积极参与高水平运动赛事,促进学院学科建设和学生运动实践能力的有效提升。
据悉,赛事由广东省社会体育和训练竞赛中心主办,惠州市文化广电旅游体育局支持,博罗县文化广电旅游体育局、广东创世纪无线电模型青少年俱乐部承办,博罗县龙华镇人民政府、博罗县双龙体育有限公司、广州市测向体育活动咨询有限公司协办。

体育系参赛选手及指导老师合影
体育系供稿
文/刘秋怡
图/体育系
审校|倪依克
编辑|何宛桢
责编|刘赟
终审|刘英
